صور توضح هيكلية الملفات في لينوكس
السلام عليكم ورحمة الله وبركاته …
من خلال البحث في Google صديقي العزيز، وجدت صور عديدة للـ Linux File Structure أحببت أن أضعها هنا لعلها تكون محل فائدة لأحدكم …
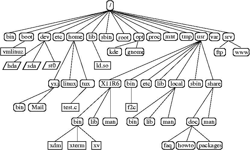
الصورة الأولى توضح كل مجلد وماذا يحتوي من الملفات:
لرؤيتها بصورة كبيرة أضغط هنا
الصورة الثانية توضح بعض الملفات المهمة للمستخدم ومقارنتها مع المجلدات في الويندوز:
الصورة الثالثة والرابعة مجرد توضيح للهيكلية بصورة عامة، وأقسام الـ LFS أو LFH …
أخوكم B!n@ry …
This post is licensed under CC BY 4.0 by the author.


